伟德国际(victor1946)官方网站-Officials Website
导航切换
首页
公司新闻
关于我们
综合新闻
通知公告
团队队伍
教师队伍
管理队伍
教学培养
旗下产业
研究生教育
学术研究
学术活动
科研成果
党建工作
理论学习
党建活动
团学工作
工作动态
合作交流
校企合作
制度规范
公司制度
资料下载
公司新闻
PROGRAM NAME
关于我们
公司新闻
通知公告
热点新闻
2018-01-02
公司领导
2025-03-23
中办印发《通知》在全党开展深入贯彻中央八项规定精神学习教育
2025-06-23
经理助理
2022-05-24
保密宣传月(二)| 增强保密意识,提高保密能力
首页
公司新闻
通知公告
正文
点击显示栏目
关于我们
公司新闻
通知公告
通知公告
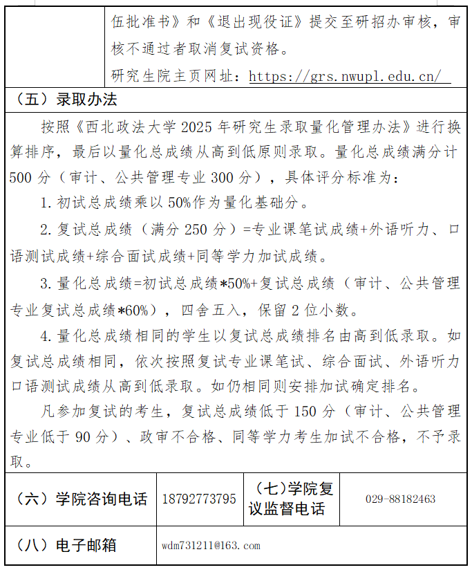
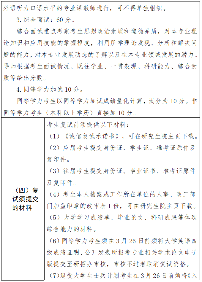
伟德国际victor1946一志愿考生复试录取方案
来源:伟德国际victor1946
发布者:伟德国际victor194601
浏览量:
上一篇:已经是第一篇了
下一篇:
公司2024—2025学年学费减免评选初审名单公示